Max/MSP ってものが存在することは結構まえから知ってたのだけれど、なんかがーっとやる機会もなく、思ってるもんはだいたい Flash で作れちゃうしスルーしてたのですけれども、@soundkitchen というひとが最近うちの Katamari Inc. に入ってきて、なんか Max/MSP/Jitter やってたとかいうので、んじゃあ、ちょっくら大阪てら子まわりで興味ありげな人集めて適当に自習室的なことやってみますかいってーことで、今日なんかやってたわけです。
とりあえずデモ版を落としてみるところから始まって、チュートリアルをちょろちょろやりつつ、部屋中のいたるところから変な音がピーピーガーガーいっている中で、僕が作ったのが iPhone の加速度センサーを使ったテルミンもどき。

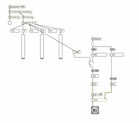
iPhone 加速度センサーの値は OSCemote で OSC 経由で Max に。Max では udpreceive オブジェクトで受信したメッセージを OSC-route オブジェクト(と unpack)でバラして適当な値にしたあとに、cycle~ オブジェクトにぶっこんでサイン波の周波数を変化させる。まー、別にどーってこたーないパッチだけど Max/MSP の雰囲気はだいたいつかんだ。いちおう実際のブツはここに置いときます。
・・・
サイン波がなるだけでわーきゃーゆったり、Arduino につながったツマミつかえるようになっただけでわーきゃーゆったり(ツマミおk!w)、久しぶりに右も左もわからん感じがおもしろかつた。なんだか OSC まわりがヒットしたらしく、次回はいろんなもんを OSC でつなげまくる会になるらしい。内容的に会場的に人数的に大々的に参加者募集とかはとりあえずしないですけど、おれもつなげたい!つーひとがいたらメールくださいまし。
Comments (2)