当日はライブ中継だけじゃなくって Lingr を使ったニコニコつっこみシステムもご用意。単に見るだけじゃなくって双方向に楽しみましょー。
ライブ中継のページは当日ココからリンクしまーす。
追記(2007/6/17 12:45):ライブ中継のページはこつら。 URLをみてもわかるようにサーバーは genephics design さんのご提供ですよ。さんくす。ツッコミは↑からできます。ツッコミログはこっち。あー、そうそう。同時接続数とかわかんねいので、落ちてたりとかつながらなかったらごめんなさいね。
第4回「大阪てら子」をライブ中継します
第4回 大阪てら子「さくーしゃのFlashライヴコーディング」を 6/17 の日曜日にやるですが、会場に来れない人向けにライブ中継してみよーってことになりました。(ぽろっと言ったことが現実に。) システムは hirossy 制作。さんくす。
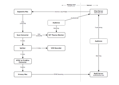
↓こんな感じの仕組み。
当日はライブ中継だけじゃなくって Lingr を使ったニコニコつっこみシステムもご用意。単に見るだけじゃなくって双方向に楽しみましょー。
ライブ中継のページは当日ココからリンクしまーす。
追記(2007/6/17 12:45):ライブ中継のページはこつら。 URLをみてもわかるようにサーバーは genephics design さんのご提供ですよ。さんくす。ツッコミは↑からできます。ツッコミログはこっち。あー、そうそう。同時接続数とかわかんねいので、落ちてたりとかつながらなかったらごめんなさいね。
当日はライブ中継だけじゃなくって Lingr を使ったニコニコつっこみシステムもご用意。単に見るだけじゃなくって双方向に楽しみましょー。
ライブ中継のページは当日ココからリンクしまーす。
追記(2007/6/17 12:45):ライブ中継のページはこつら。 URLをみてもわかるようにサーバーは genephics design さんのご提供ですよ。さんくす。ツッコミは↑からできます。ツッコミログはこっち。あー、そうそう。同時接続数とかわかんねいので、落ちてたりとかつながらなかったらごめんなさいね。
Categories: Event
Comments (5)
おもしろそう!!
なのに明日、外出なので見れないです!!
録画機能求ム!!ww
たぶん録画するんであとで見てくださいな。Lingrにもログ残るしそれもあわせて。
13:00 〜 18:00 ぐらいまでの予定ですよー。
http://www.dailymotion.com/relevance/search/YMO